• 进入长者模式
  • 无障碍浏览
  • 当前位置: 首页 > 政府信息公开 > 信息公开年报

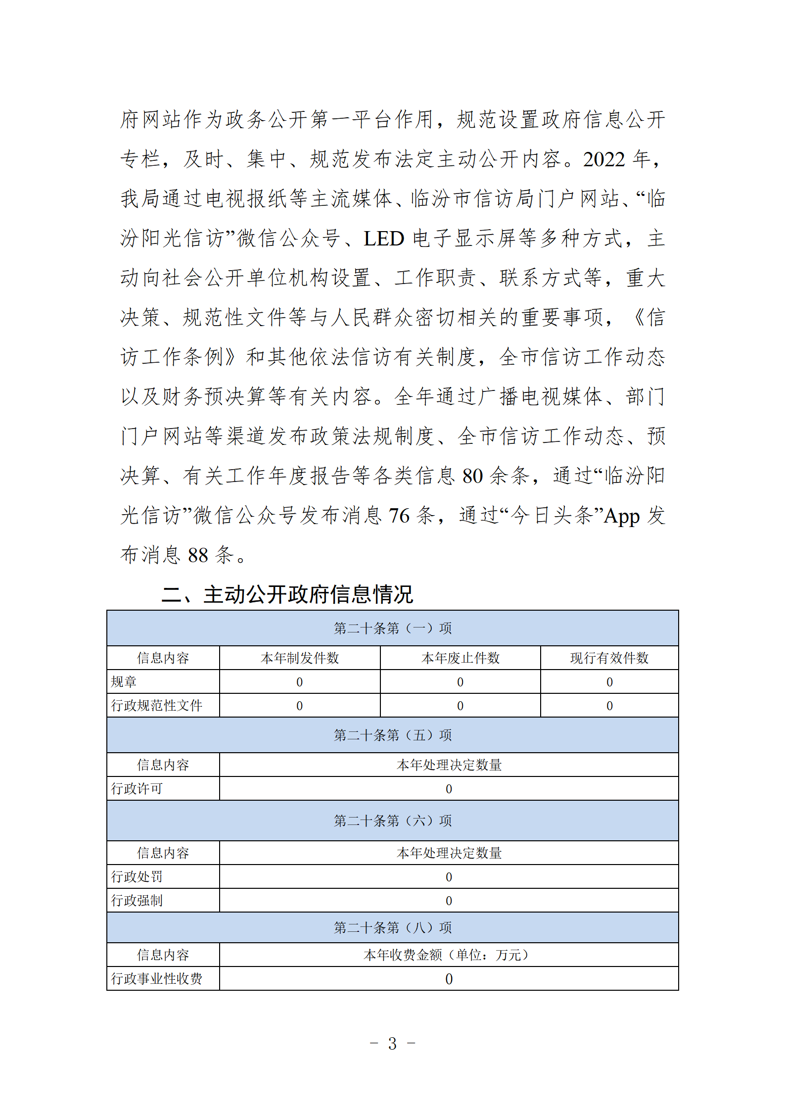
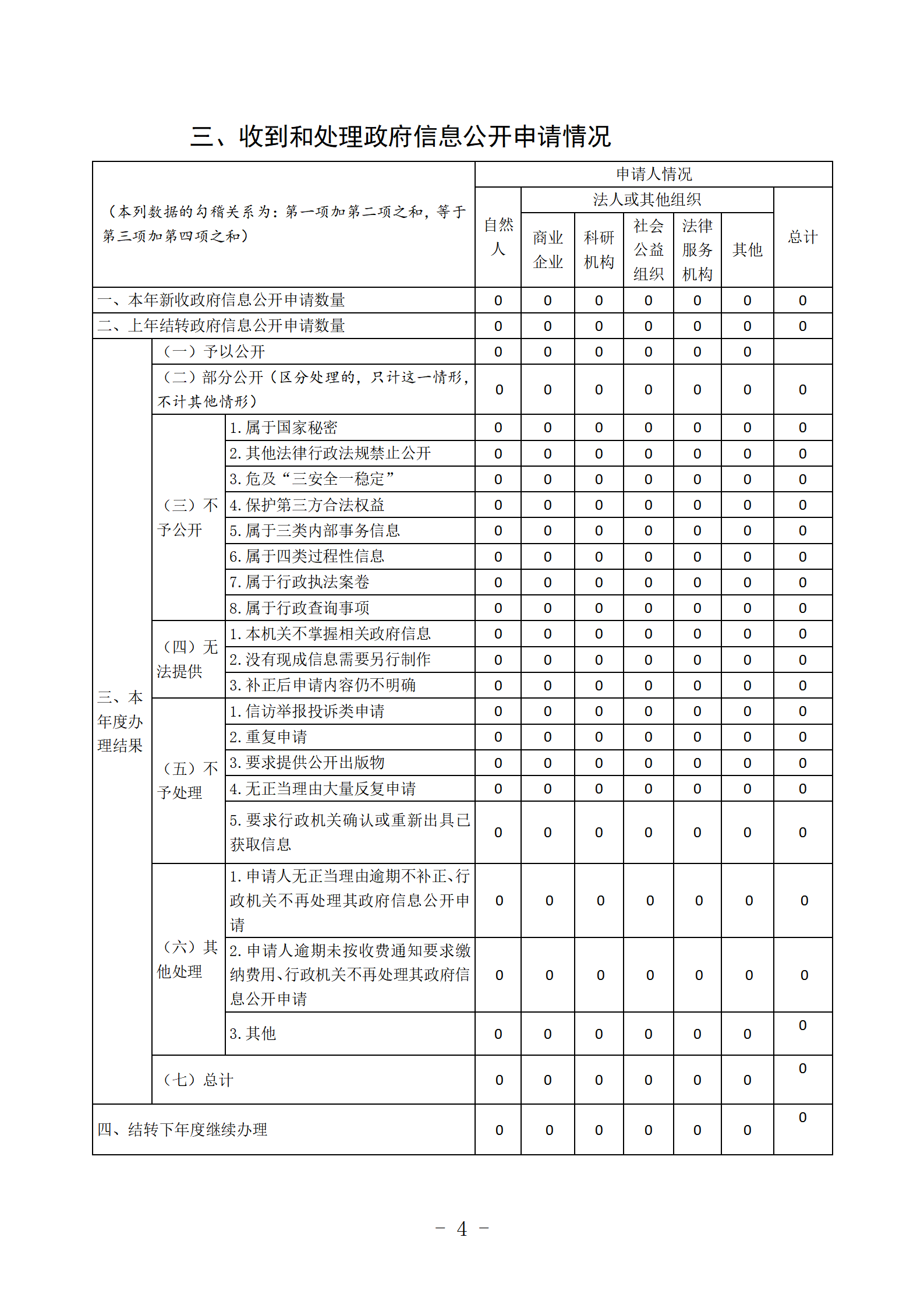
    临汾市信访局2022年政府信息公开工作年报

      发布时间:2023-01-17



      

    主办:山西省临汾市人民政府 © 版权所有 2018

    承办:临汾市信访局  

    晋ICP备05003731号  网站标识码:1410000064

    本网站支持IPv6

    涉密文件严禁上网

    晋公网安备 14100002000001号